在低压电器行业深耕多年,我们近年来逐步引入IATF 16949质量管理体系中的先进理念与方法,如工艺路线图、过程失效模式与影响分析等,以提升制造过程的质量控制水平。以下结合IATF 16949要求与行业实践,分享如何将工艺路线、PFMEA等工具系统化融入低压电器制造过程。
在低压电器生产的全流程中,我们依据工艺路线,识别各环节的风险与关键控制点,通过PFMEA系统分析制造过程中潜在的失效模式及其影响,明确必须重点管控的关键工艺环节。基于PFMEA的输出,我们制定相应的控制计划,明确控制方法、频次与责任,并编制配套的控制文件,设立质量控制点,确保每一环节均处于受控状态。
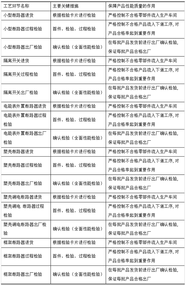
工艺路线的管控主要覆盖三大阶段:来料、生产过程与整机出厂。因此在控制计划中,我们系统纳入这些阶段的管理要求,并建立对应的控制文件体系,如来料检验规范、过程检验指导书、出厂检验标准等,实现全过程可追溯、可控制。
以小型断路器生产为例:
在来料管控方面,我们建立检验卡片,明确物料检验项目、方法、接收准则与抽样方案;
在制造过程中,我们制定工艺文件(SOP),并为各工序配套检验卡片和检验规程(SIP),明确工艺参数、操作要求与检验标准,确保生产与检验同步受控;
在整机出厂前,我们确保所有控制计划中规定的工艺路线中的控制计划(CP)均被执行并记录,保证全过程质量受控,出厂产品符合标准。
在低压电器制造中,我们持续推动质量管理体系的动态优化。针对生产过程中出现的问题,我们及时回顾并更新PFMEA、控制计划、作业指导书与检验规程等文件,形成“识别风险制定控制执行监测反馈优化”的闭环管理机制,不断提升过程稳定性和产品一致性。
类似的文件大类我们建立如下,仅供参考。

在低压电器制造中,我们始终以工艺的确定性,对抗运行中的不确定性。引入IATF 16949体系,不是增加一套文件,而是构建一套“预见风险-控制过程-持续改进”的制造语言。让每一次零部件进货、每一批断路器过程检验、每一台产品的出厂检验,都承载着可追溯的精密与可信赖的承诺。品质,始于对过程的敬畏,成于对细节的执着。我们以系统之力,铸可靠之器,为电力世界提供持久而沉默的保障。
